资源中心
为您提供外泌体技术介绍(含视频),行业高分文献解读,常见技术和合作问题回复,送样说明及文献奖励申请方法。
|
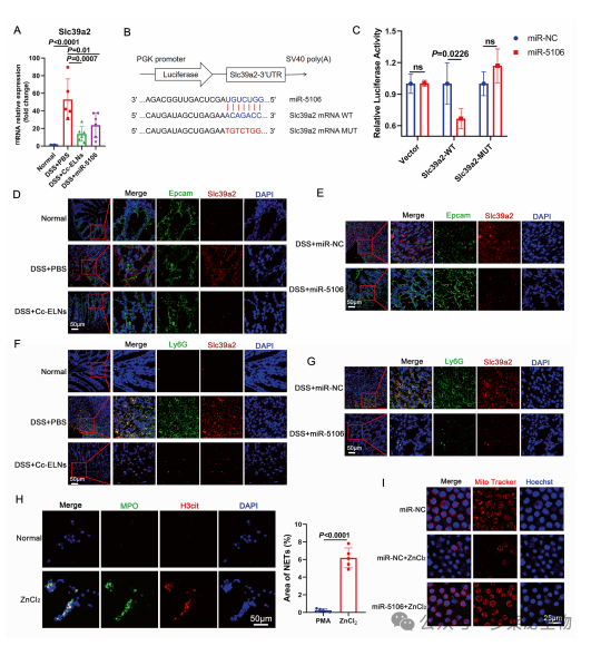
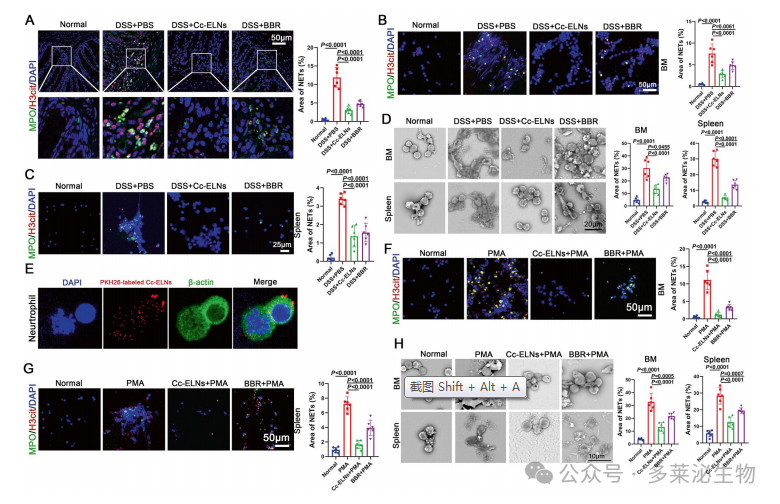
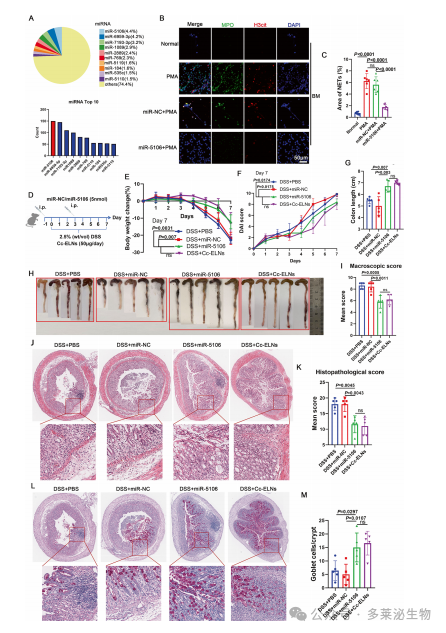
文献解读丨IF=12.6 黄连衍生的细胞外囊泡样纳米颗粒递送miRNA-5106通过恢复锌稳态来抑制NETs进而减轻结肠炎时间:2025-07-25 2025年6月14日,广州医科大学王立富/杨宜/廖瑶团队在Journal of Nanobiotechnology发表了题为“Coptis chinensis-derived extracellular vesicle-like nanoparticles delivered miRNA-5106 suppresses NETs by restoring zinc homeostasis to alleviate colitis”的研究论文。该研究首次发现,黄连胞外囊泡(Cc-ELNs)可通过转运miR-5106调节锌离子稳态,抑制 NETs形成,减轻炎症反应。本研究揭示了Cc-ELNs在肠道炎性肠病(IBD)中的新作用,并为其应用于肠道免疫调控治疗提供新的靶标和思路。 全球患者激增:炎症性肠病(IBD)近十年发病率飙升300%,我国患者超170万,传统治疗陷入三大僵局: ① 激素/免疫抑制剂:长期使用致感染、骨质疏松(30%患者无效); ② 生物制剂(抗TNFα等):年治疗费超20万,40%患者随时间失效; ③ 口服中药:黄连素(小檗碱)肠道吸收率<5%,难以抵达深部病变。 作为生物活性分子的纳米级载体,细胞外囊泡(EVs)正逐渐成为细胞间通讯和治疗应用领域的潜力工具。在临床前模型和早期临床试验中,外泌体已展现出安全性和有效性。近期,源自可食用植物的细胞外囊泡样纳米颗粒(P-ELNs)因其在跨物种递送治疗载荷方面的潜力而备受关注。这类纳米颗粒的生物相容性、可生物降解性、低免疫原性及规模化生产等优势,使其成为极具前景的药物递送平台。 ① 通过透射电镜+纳米流式确认CC-ELNs的物理特性(尺寸/浓度/形态)DIR荧光标记示踪,证实其靶向发炎肠道的特性,解释为何腹腔注射有效; ② 通过结肠长度/病理评分等经典指标,证明治疗效果优于黄连素。流式+荧光检测中性粒细胞浸润减少,首次发现其对骨髓归巢的影响; ③ 体外分离中性粒细胞,用PMA诱导证明CC-ELNs直接抑制NETs而非仅减少细胞数量;创新性发现NETs抑制肠干细胞增殖,而DNase I实验反向验证CC-ELNs通过清除NETs促进修复;并通过双荧光素酶报告基因锁定Slc39a2为靶点,锌离子刺激实验揭示线粒体ROS通路。 ![]() ![]() ![]() ![]() ① Cc-ELNs在DSS诱导的结肠炎模型中表现出显著的炎症靶向性,能够特异性地富集于肠道炎症部位; ② 通过高通量测序和功能验证,研究团队鉴定出Cc-ELNs中高表达的miR-5106是其关键活性成分,该miRNA通过直接靶向中性粒细胞中的锌转运蛋白Slc39a2,有效调节细胞内锌离子稳态,从而显著抑制NETs的形成; ③ 在动物模型中,Cc-ELNs治疗不仅显著减轻了肠道炎症反应和病理损伤,还通过抑制NETs介导的肠道上皮细胞焦亡,促进肠道上皮屏障修复和干细胞增殖,展现出多方面的治疗优势; ④ 研究还证实Cc-ELNs具有良好的生物相容性和安全性,在长期给药实验中未观察到明显毒副作用。这一发现不仅为理解植物源性纳米颗粒的跨物种调控机制提供了新视角,更为炎症性肠病的临床治疗提供了具有明确作用靶点的新型天然纳米药物策略,展现了中医药现代化研究的关键突破。 Yang Y, Yang L, Deng H, et al. Coptis chinensis-derived extracellular vesicle-like nanoparticles delivered miRNA-5106 suppresses NETs by restoring zinc homeostasis to alleviate colitis. J Nanobiotechnology. 2025;23(1):444. Published 2025 Jun 14. doi:10.1186/s12951-025-03466-z. 动物体中外泌体该如何追踪?该试剂盒凭借近红外区域细胞组织更好的渗透性和低自发荧光特性,展现出比传统可见光染料更高的特异性与灵敏度。可实时追踪活体环境中标记外泌体的迁移与分布。
|




