资源中心
为您提供外泌体技术介绍(含视频),行业高分文献解读,常见技术和合作问题回复,送样说明及文献奖励申请方法。
|
文献解读丨IF=10.6 同源癌膜工程化柠檬囊泡:肿瘤自靶向纳米递药系统的高效构建与评价时间:2025-06-17
今天为大家分享的是一篇来自湖北中医药大学张国军教授团队在2025年2月发表在 Journal of Nanobiotechnology(影响因子为10.6)上的研究论文,论文题为“Enhanced tumor self-targeting of lemon-derived extracellular vesicles by embedding homotypic cancer cell membranes for efficient drug delivery”的文章。本文主要研究通过工程化手段构建了基于癌细胞囊泡和柠檬囊泡的杂化纳米囊泡平台用于同源肿瘤识别和高效药物递送。
化疗药物在全身循环中分布,导致严重的副作用,因此需要开发能够将药物直接递送至肿瘤部位的纳米级药物递送系统。植物源性纳米囊泡(PDVs)因其生物安全性高、成本低等优点而受到关注,但它们在体内分布的不确定性限制了其靶向性。肿瘤细胞膜因其保留了亲本细胞的多种标记物,展现出良好的肿瘤趋向性,但获取成本高且存在潜在的安全风险。
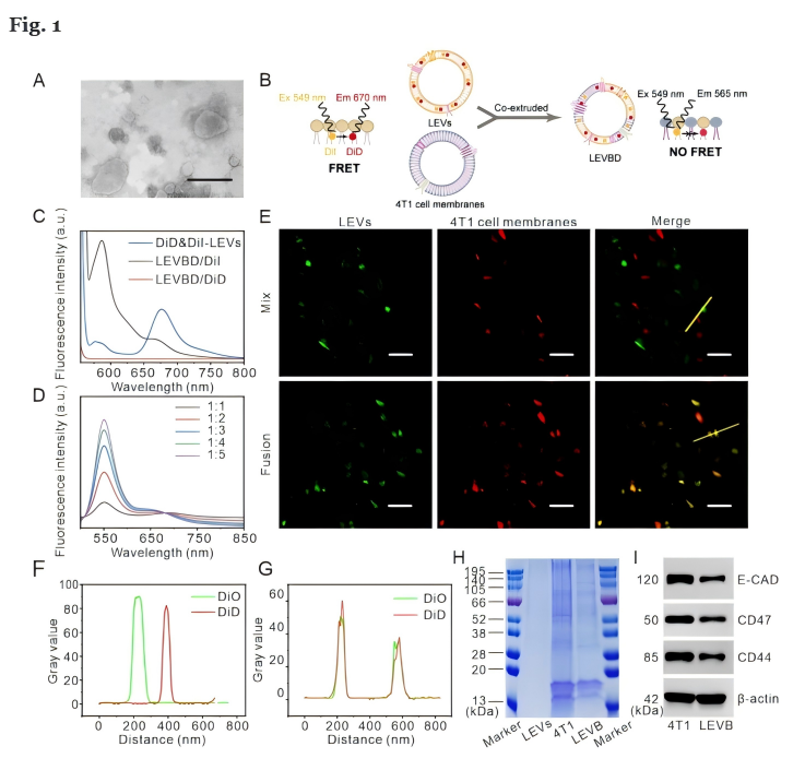
本研究构建了一种新型的纳米药物递送系统(LEVBD),通过将柠檬源性纳米囊泡(LEVs)与4T1乳腺癌细胞膜片段结合,并包裹化疗药物阿霉素(DOX)。研究团队通过离心和超声处理等方法制备了LEVs和4T1细胞膜片段,并利用荧光共振能量转移(FRET)技术验证了两者的成功融合。
本研究成功构建了融合4T1乳腺癌细胞膜片段与柠檬源性纳米囊泡(LEVs)的新型纳米药物递送系统(LEVBD),并验证了其高效靶向递送化疗药物阿霉素(DOX)的能力。LEVBD在肿瘤微环境中表现出更高的药物释放率,体外实验中对4T1细胞的靶向能力和抗肿瘤效果显著优于对照组,且在体内实验中能够特异性地积累在同型肿瘤部位并有效抑制肿瘤生长,同时展现出良好的生物相容性和较低的系统毒性。这一成果为开发基于植物源性纳米囊泡的精准药物递送系统提供了新的策略和实验依据。
该研究通过将植物源性纳米囊泡与肿瘤细胞膜片段结合,成功构建了一种新型的纳米药物递送系统,该系统能够有效地将化疗药物靶向递送至肿瘤部位,提高药物疗效并减少副作用。这一成果为开发基于植物源性纳米囊泡的药物递送系统提供了新的思路和方法。 Yang, LY., Liang, GW., Cai, BJ. et al. Enhanced tumor self-targeting of lemon-derived extracellular vesicles by embedding homotypic cancer cell membranes for efficient drug delivery. J Nanobiotechnol 23, 74 (2025). |



